Construction

Construction Capabilities 

Commissioning

Commissioning for ECZ is the most critical aspect of the project development cycle as it ensures that a building and its systems are handed over to operate safely, efficiently and in accordance with the owner requirements. Proper commissioning is not just a testing and verification process and must start early in the project and continue until a comprehensive handover to the operations and maintenance team is achieved.

Our in-house Commissioning Management (CxM) team provides independent building commissioning services on our projects and integrated project solutions for owners, end users and occupiers. Our multi-sector expertise and cross-service capability are focused on all aspects of building services systems — regardless of scale, challenges or complexities, we work collaboratively to enable smarter and better outcomes.

Commissioning is a quality process which provides documented confirmation of proper installation and function of a building’s systems.  Correct commissioning ensures the building systems will be set up to meet Owner project requirements and operational needs. The comprehensive commissioning process is based on several industry guidelines and standards including the Chartered Institution of Building Services Engineers (CIBSE), and Building Services Research & Information Association (BSRIA) Commissioning Codes and Guidance Documents, but has been tailored to meet the specific needs of this Owner.

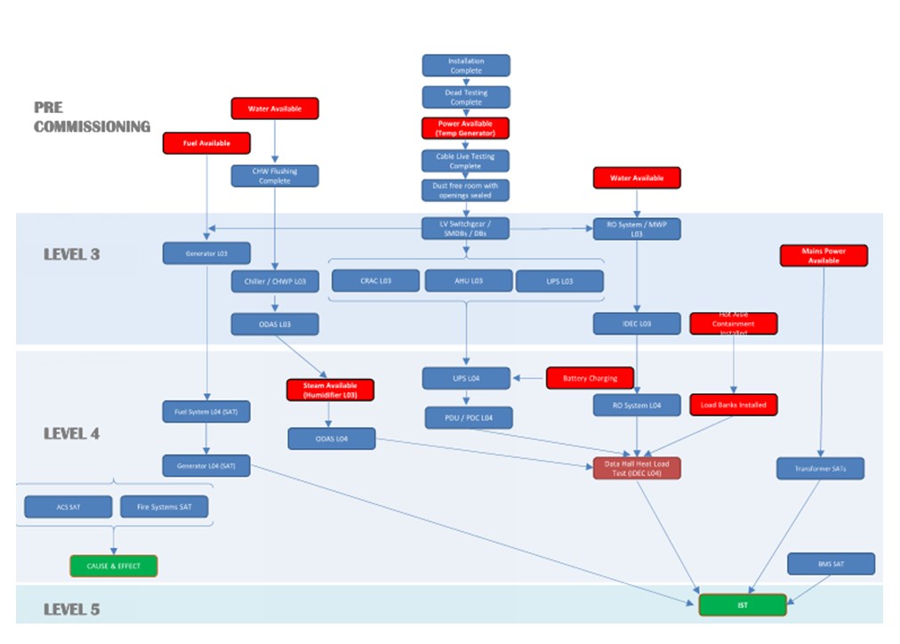
Commissioning Levels

  • Develop factory inspection and performance testing schedules relating to Factory Acceptance activities in conformance to specialist vendors guidelines and in accordance with client specifications; coordinate with the commissioning team.
  • Fill in and complete Factory Acceptance documentation as required by appropriate equipment specifications.
  • Make necessary changes and/or adjustments as required to satisfy Factory Acceptance requirements.
  • Compile Factory Acceptance information and to include into system manual.
  • Develop work schedules relating to installation confirmation activities in conformance with design and client team guidelines; co-ordinate with the Main Contractor, and client team.
  • Confirm all record drawing review comments have been addressed and incorporated as necessary into the installed equipment and systems and list any deficiencies found.
  • Complete necessary commissioning work scope in order to fill in and complete the Installation Confirmation checklists.
  • Make necessary changes and/or adjustments as required to complete checklist items.
  • Compile Installation Confirmation information and submit for inclusion in the commissioning system manual.
  • Develop a start-up plan, pre-functional test plan and schedule for each component and system to be commissioned. Start-up plans must be coordinated with all equipment and monitoring systems connected to the system to be commissioned.
  • Coordinate with the Construction Manager for schedule development relating to system start-up activities.
  • Perform component and system start-up in accordance with system and equipment specifications and requirements. Coordinate with other contractors as required.
  • Correct any system or equipment deficiencies found during start-up.
  • Compile start-up information and assemble in system manual as coordinated by the OCE.
  • Lead in the development of schedules relating to operational testing activities.
  • Lead and work with the OCE in the development of system testing protocols for each of the functional building systems and sub-systems.
  • Execute pre-function operational testing activities listed in the operational function checklists and provide assistance for the Data Centre Operation’s (DCOps) team in executing the function testing protocols.
  • Rectify any system or equipment deficiencies found during Operational Confirmation.
  • Supply data and test results as needed to document operation of systems to be commissioned.
  • Fill in and complete all Functional Testing (FT) (Operational Confirmation) checklists.
  • Correct system and/or equipment deficiencies within time frame to maintain process schedule.
  • Compile operational test forms and submit to Main Contractor for inclusion in the commissioning system manual.
  • Assist the Design Consultant in the development of schedules relating to Integrated System Testing (IST) activities.
  • Assist the OCE in the development of Integrated System testing protocols.
  • Provide assistance for the client team as required in the execution of Integrated System
  • Testing activities listed in the Integrated System Testing checklists
  • Rectify any system or equipment deficiencies found during Integrated System Testing.
  • For deficiencies found and corrected the appropriate testing sequences shall be repeated.
  • Supply data and test results as needed to document operation of systems to be commissioned. Refer to previously described documentation requirements.
  • Fill in and complete all Integrated System Testing checklists.
  • Correct system and/or equipment deficiencies within time frame to maintain process schedule and as directed by Construction Manager.
  • Compile Integrated System Testing forms and submit to Main Contractor for inclusion in the commissioning system manual.
  • Provide appropriate staff to operate equipment and assist in system training.

Our Project Commissioning Management Structure

Ensures that all commissioning activities are carried out in line with the commissioning plan, specification, schedule, factory / site / functional & integrated testing protocols. Act as lead coordinator between ECZ and all other commissioning parties’ incl. Specialist Vendors and owners commissioning representatives. Develop and issue all testing and commissioning scripts incl. FAT protocols, SAT Protocols, IST, commissioning programme, commissioning log etc. Ensure all testing and commissioning criteria as set out in the tender documentation are implemented during the testing and commissioning process.

Witness the testing and commissioning process on behalf of the client. Witness all testing and commissioning criteria as set out in the tender documentation during the testing and commissioning process. Act as interface between contractor and client team for commissioning works.

Ensures that all works by the MEP contractor and subcontractors are constructed and tested in a timely fashion in line with the construction schedule.

Ensuring design testing objectives are identified. Assist in the development of the testing and commissioning documentation. Witnessing testing and commissioning process.

Will control the energising and de-energising of LV electrical equipment. Responsible for Electrical Safe System of Work (ESSW) Procedures, Power ON Requests

Will control the energising and de-energising of MV electrical equipment. Responsible for ESSW Procedures, Switching Plans

Demonstrates proper equipment installation and operation; demonstrates proper system performance; provides quality documentation.

Executes test procedures, site start-up and
Commissioning, IST Attendance (Free issued Equipment)

Final inspections and verification to ensure all systems and testing is in accordance to the specialist standards

Inspections and witnessing as required

Selected Projects

Construction

The Galleria Mall (Al Maryah Central)

Abu Dhabi, UAE

The Dubai Mall – Za’abeel Expansion

Dubai, UAE

Caesars Palace Bluewaters Island

Dubai, UAE

15 MW Data Centre

UAE

Sharjah Airports Central Utility Plant (CUP)

Sharjah, UAE

ICD Brookfield Place Tower

Dubai, UAE

Masdar Neighbourhood Housing 2

Abu Dhabi, UAE

Masdar Headquarters,

Abu Dhabi, UAE